四川大学万华靖/罗凤鸣发现RUNX1在急性肺损伤期间促进线粒体自噬并减轻肺部炎症!
发布时间:2025-08-27
浏览次数:19455
作者:东极药物
急性肺损伤(ALI)是急性呼吸窘迫综合征(ARDS)发展的重要因素,ARDS是一种严重的临床疾病,发病率和死亡率很高。越来越明显的是,在肺泡上皮细胞中保持线粒体健康对ARDS具有巨大的治疗潜力。线粒体自噬是一种旨在维···
急性肺损伤(ALI)是急性呼吸窘迫综合征(ARDS)发展的重要因素,ARDS是一种严重的临床疾病,发病率和死亡率很高。越来越明显的是,在肺泡上皮细胞中保持线粒体健康对ARDS具有巨大的治疗潜力。线粒体自噬是一种旨在维持线粒体健康的细胞过程,在这方面发挥着关键作用。因此,全面了解ALI过程中调节肺泡上皮细胞线粒体自噬的因素,可以为未来ARDS治疗方法的发展提供重要信息。
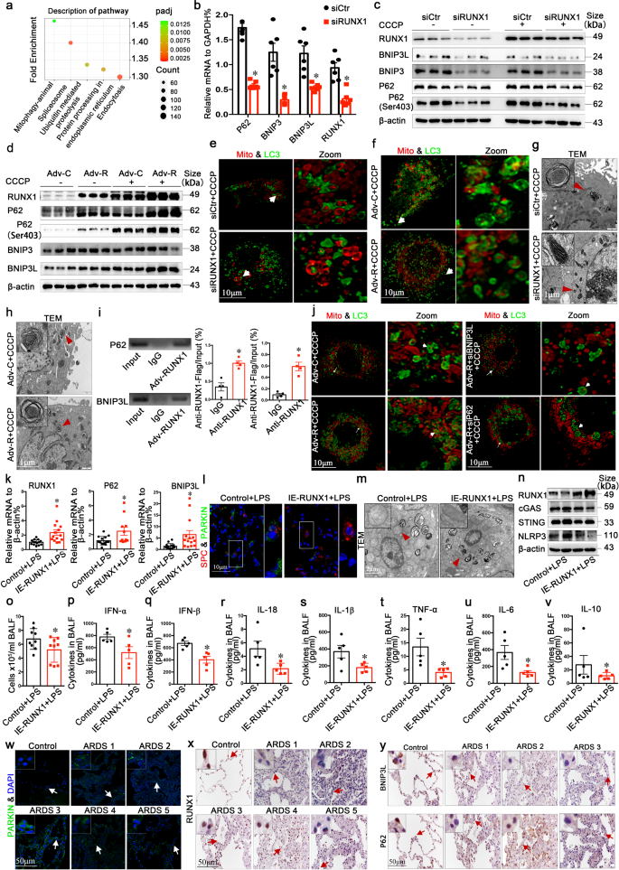
2023年8月7日,四川大学万华靖及罗凤鸣共同通讯在Signal Transduction and Targeted Therapy在线发表了题为“RUNX1 promotes mitophagy and alleviates pulmonary inflammation during acute lung injury”的研究论文,该研究揭示RUNX1在急性肺损伤期间促进线粒体自噬并减轻肺部炎症。该研究对RUNX1沉默的肺泡上皮细胞(A549)进行了RNAseq分析,发现参与线粒体自噬途径的基因的表达在RUNX1沉默的A549细胞中受到显著影响。在与线粒体自噬途径相关的差异表达基因(DEG)中,有6种线粒体自噬衔接蛋白持续减少。
线粒体自噬衔接蛋白表达的变化(倍数变化 > 1.2)通过RT-qPCR进一步证实,揭示了RUNX1沉默后P62、BNIP3和BNIP3L的mRNA水平的显著下调。这些结果表明RUNX1通过上调线粒体自噬衔接蛋白来调节线粒体自噬的激活。总之,该研究的结果提供了证据,支持RUNX1依赖性线粒体自噬的潜在治疗靶向,以减轻ARDS中的AT2损伤和肺部炎症。此外,越来越多的证据表明,SARS-CoV-2利用线粒体自噬来提高其生存率。因此,了解RUNX1在线粒体自噬中的作用也可以为了解与SARS-CoV-2感染相关的ARDS提供有价值的见解。

肺泡II型细胞(AT2)是负责肺损伤修复的富含线粒体的上皮细胞。为了测试RUNX1在体内AT2线粒体自噬中的作用,研究者通过鼻内给予脂多糖(LPS)在野生型小鼠中诱导急性肺损伤,并通过pro-SP-C(AT2细胞的一种标记物)与PARKIN(受损线粒体的一种标记物)、LC3B(自噬体的一种标志物)或RUNX1的免疫荧光共染色来表征线粒体自噬激活和RUNX1表达。LPS给药两小时后,在pro-SP-C阳性AT2中观察到PARKIN、LC3B的细胞质凝结增加,RUNX1的核染色增加,表明AT2中线粒体自噬和RUNX1表达激活。
LPS给药24小时后,LC3B、pro-SP-C和RUNX1的染色减少。与这些发现一致,在 LPS 损伤 2 小时后,电镜下很容易观察到 AT2 中灰度值增加所确定的受损线粒体,而在LPS给药24小时后,这些线粒体被显著消除。因此,在LPS诱导的急性肺损伤期间,RUNX1的表达与AT2中的线粒体自噬激活在时间上相关。为了测试AT2中线粒体自噬的RUNX1依赖性激活是否足以保护肺免受LPS损伤,产生了RUNX1在AT2中条件表达的转基因小鼠(IE-RUNX1)。在LPS给药后的IE-RUNX1小鼠的肺中,观察到RUNX1、P62和BNIP3L的表达增加。LPS损伤诱导的AT2损伤得到缓解,包括pro-SP-C的表达得到挽救,PARKIN的细胞质凝聚减少,线粒体肿胀和嵴损伤减少。
已知受损的线粒体激活cGAS/STING和NLRP3信号传导以影响细胞因子的产生。与研究者减轻RUNX1 IE小鼠肺部线粒体损伤的发现一致,cGAS、STING和NLRP3的蛋白质水平显著降低。LPS损伤后,IE-RUNX1小鼠BALF中炎症细胞数量显著减少,这与促炎细胞因子减少有关,包括IFN-α、IFN-β、IL-1β、IL-18、IL-6和TNF-α。这些数据支持了AT2中RUNX1依赖性线粒体自噬激活保护肺免受LPS损伤的结论。

RUNX1在急性肺损伤期间促进线粒体自噬并减轻肺部炎症(图源自Signal Transduction and Targeted Therapy )
为了测试RUNX1依赖性线粒体自噬在人类ARDS中是否失调,研究者从ARDS患者中收集了五份尸检样本,其中包括三名死于SARS-CoV-2的患者。癌旁正常肺组织作为对照。ARDS患者肺泡上皮细胞中PARKIN的细胞质凝结增加,表明线粒体自噬对受损线粒体的清除效率低下。RUNX1和BNIP3L染色在ARDS患者的肺泡上皮细胞中减少,并且在三个ARDS样本中的两个样本中发现P62染色减少。总之,该研究支持AT2细胞中RUNX1依赖性线粒体自噬的失调参与ARDS的发病机制的结论。
文章出自:验外实包 想了解更多请关注:http://www.dj-cro.com/













